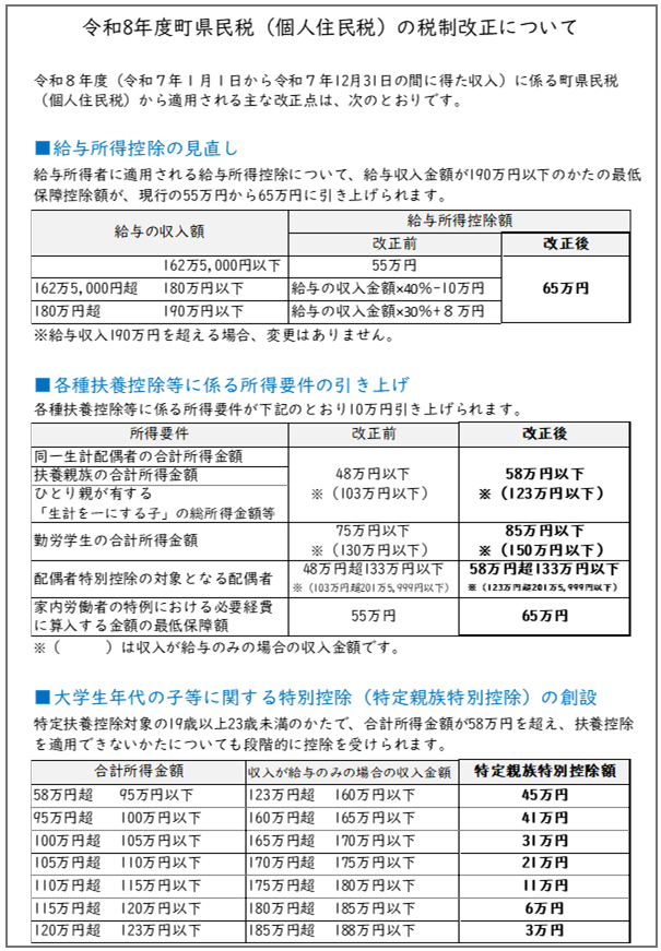
令和8年度町県民税(個人住民税)の税制改正のお知らせ Tweet 更新日:2025年12月26日 公開日:2025年12月26日 この記事に関するお問い合わせ先 税務課〒639-0293 奈良県北葛城郡上牧町大字上牧3350番地電話番号:0745-76-2509ファックス:0745-77-6671メールフォームによるお問い合わせ
更新日:2025年12月26日
公開日:2025年12月26日